
Master BendCam

PROGRAMMIERUNG DER MASCHINE
Effiziente Verwaltung von Prima Power Biegemaschinen durch interaktive grafische Techniken
Flexibilität
Master BendCam ist ein Produktionsverwaltungstool, das für ein Maximum an Flexibilität und Effizienz entwickelt wurde
Benutzerfreundlichkeit
Vereinfachte Programmierung durch interaktive 3D-Grafiken
Sicherheit
Intuitive und sichere Werkzeugkonfiguration und Kollisionskontrolle
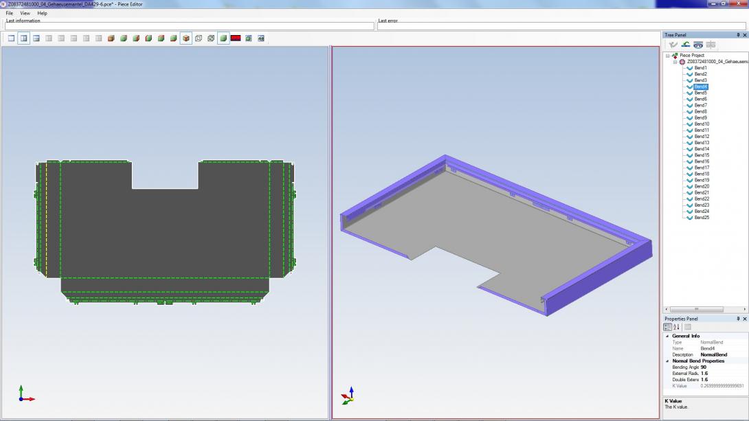
Das Master BendCam Programmiersystem ist ein benutzerfreundliches, integriertes Werkzeug zur effizienten Verwaltung von Schwenkbiegemaschinen von Prima Power durch interaktive grafische Techniken. Es wurde entwickelt, um eine maximale positive Auswirkung auf die Flexibilität und Effizienz der Fertigung zu erzielen.
Das System kann als Einzelteil-Konstruktions- und Werkzeugprogramm oder als vollautomatisches Werkzeugmaschinen-Verwaltungssystem eingesetzt werden. Es simuliert den Arbeitsprozess realitätsnah und generiert Programme mit einem höheren Automatisierungsgrad.
Master BendCam wird standardmäßig in einer Basisversion ausgeliefert, die die Darstellung der Biegesequenzen in 2D ermöglicht.
Für Kunden stehen verschiedene Pakete zur Verfügung:
- Master BendCam 3D integriert und offline
- Floating Master BendCam-Lizenz für 3 Benutzer
- Floating Master BendCam-Lizenz für 5 Benutzer
Der Bediener kann ein Bauteil programmieren, indem er ein 3D-Modell in den bekanntesten und gebräuchlichsten Formaten (z.B. IGES, STEP, SAT, STL usw.) oder ein dxf importiert, mit der Möglichkeit, mögliche Probleme im Voraus zu korrigieren.
Vereinfachte Programmierung durch voreingestellte Biegezyklen
Möglichkeit, sehr komplex ausgearbeitete Biegesequenzen durch Editieren einer begrenzten Anzahl von Parametern einzuführen.
Kollisionsprüfungen zwischen Bauteilen und Werkzeugen.
Die Software erkennt automatisch mögliche Kollisionen zwischen Bauteilen und Werkzeugen und warnt den Bediener durch einen deutlichen Alarm.
Die Kollisionsprüfung kann durch Anklicken eines speziellen Symbols aktiviert oder deaktiviert werden.
Realistische 3D-Simulation
Die komplette 3D-Simulation des Biegevorganges ermöglicht eine bessere Optimierung der Arbeitsgänge und eine schnelle Korrektur möglicher Fehler während der Offline-Programmierung, wodurch Zeitverluste während der Arbeit vermieden werden.
Parametrische Funktion
Master BendCam Parametric ermöglicht das Strecken von X- und Y-Maßen mit automatischer Verwaltung von Innenlöchern und Unebenheiten und automatischer Werkzeugbestückung.
Werkzeugeinrichtung
Der Bediener kann Maschinenwerkzeuge über die grafische Oberfläche hinzufügen und entfernen, um die Maschinenkonfiguration zu definieren und zu ändern.
Berechnung der Taktzeiten
Durch eine genaue Vorauskalkulation der Bearbeitungszeit ist es möglich, die Zeit im Voraus zu kennen, die für die Bearbeitung jedes Bauteils benötigt wird.








Verwandte Technologien
Verwandte Branchen
Sehen Sie sich andere Produkte an, um die beste Lösung für Sie zu finden
NC Express
PROGRAMMIERUNG DER MASCHINE
Skalierbare CAD/CAM-Anwendung, die für die Einzelbauteilbearbeitung oder als vollautomatische Software für Serienprozesse eingesetzt werden kann.
AutoPol BendSim
PROGRAMMIERUNG DER MASCHINE
Einfach zu bedienendes und effektives Werkzeug zur Offline-Programmierung aller Abkantpressen von Prima Power
Wizard
PROGRAMMIERUNG DER MASCHINE
Revolutionäre CAM-Anwendung, die Verschachtelung, Technologie und Maschinencode in 4 Schritten, um Benutzerfreundlichkeit und schnelle Maschinenvorbereitung zu kombinieren
Prima Power 3D CAM
PROGRAMMIERUNG DER MASCHINE