
Master BendCam

KONEOHJELMOINTI
Prima Power -taivutuskoneiden tehokasta hallintaa vuorovaikutteisilla graafisilla tekniikoilla
Joustavuus:
Master BendCam on tuotannonhallintatyökalu, joka on suunniteltu tekemään toiminnasta mahdollisimman joustavaa ja tehokasta
Helppokäyttöisyys:
yksinkertaistettu ohjelmointi vuorovaikutteisen 3D-grafiikan avulla
Turvallisuus:
intuitiivinen ja varma järjestelmä työkalujen määritykseen ja törmäyksenhallintaan.
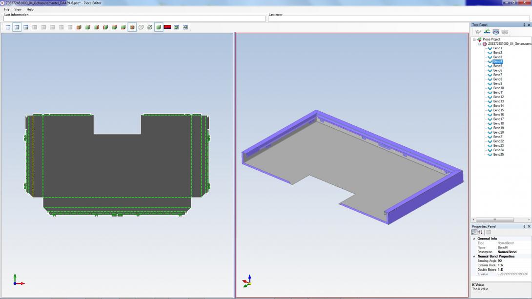
Master BendCam -ohjelmointijärjestelmä on käyttäjäystävällinen integroitu työkalu Prima Powerin taivutuskoneiden hallintaan. Sen käyttö perustuu tehokkaisiin graafisiin tekniikoihin. Se on suunniteltu parantamaan tuotannon joustavuutta ja tehokkuutta.
Ohjelmisto sopii yksittäiskappaleiden luonnosteluun ja työkaluohjelmaksi. Sitä voidaan käyttää myös täysin automaattisena koneen työkalunhallintajärjestelmänä. Se simuloi työprosessia erittäin aidosti ja luo ohjelmia, joissa on enemmän automaatiota.
Master BendCam sisältyy vakiotoimituksena Basic-versioon, jolloin se mahdollistaa taivutusjakson tarkastelun kaksiulotteisena.
Eri paketteja on saatavilla seuraavasti:
- Master BendCam 3D koneessa ja offline-versiona
- Kelluva Master BendCam -lisenssi kolmelle käyttäjälle
- Kelluva Master BendCam -lisenssi viidelle käyttäjälle.
Käyttäjä voi ohjelmoida kappaleen tuomalla 3D-mallin jossakin yleisimmistä muodoista (esim. IGES, STEP, SAT, STL) tai DXF-muodossa, jolloin käyttäjä voi korjata mahdolliset ongelmat etukäteen.
Esiasetetut taivutussyklit helpottavat ohjelmointia
Mahdollisuus tehdä erittäin monimutkaisia taivutusjaksoja muokkaamalla muutamia parametreja.
Kappaleiden ja työkalujen väliset törmäystarkistukset
Ohjelmisto tunnistaa mahdolliset osien ja työkalujen törmäykset automaattisesti ja varoittaa käyttäjää selkeällä hälytyksellä.
Törmäystarkistuksen voi ottaa helposti käyttöön tai poistaa käytöstä napsauttamalla sen kuvaketta.
Realistinen 3D-simulointi
Taivutusprosessin kattava 3D-simulointi mahdollistaa toimintojen paremman optimoinnin ja mahdollisten virheiden nopean korjaamisen offline-ohjelmoinnin aikana. Näin aikaa ei mene hukkaan itse työstön aikana.
Parametritoiminnot
Master BendCam -parametrit mahdollistavat X- ja Y-mittojen venyttämisen, automaattisen sisäreikien ja törmäysten hallinnan sekä automaattisen työkalustuksen.
Työkaluasetukset
Käyttäjä voi muokata koneen määrityksiä lisäämällä tai poistamalla koneen työkaluja graafisen käyttöliittymän kautta.
Sykliaikojen laskenta
Tarkan ajoaikalaskennan ansiosta kunkin osan prosessointiin vaadittava aika on tiedossa.








Aiheeseen liittyviä teknologioita
Liittyvät teollisuudenalat
Katso muut tuotteet ja valitse paras ratkaisu
NC Express e3
KONEOHJELMOINTI
Skaalautuva CAD/CAM-sovellus, jota voidaan käyttää yksittäisten kappaleiden käsittelyyn tai täysautomaattisena eränkäsittelyohjelmistona
AutoPol BendSim
KONEOHJELMOINTI
Helppokäyttöinen ja tehokas työkalu kaikkien Prima Power P -sarjan puristimien offline-ohjelmointiin
Wizard
KONEOHJELMOINTI
Vallankumouksellinen CAM-sovellus, nestaus, teknologia ja konekoodi neljässä vaiheessa yhdistävät helppokäyttöisyyden ja nopean koneen valmistelun.
Prima Power 3D CAM
KONEOHJELMOINTI