
Master BendCam

PROGRAMAÇÃO DA MÁQUINA
Gestão eficiente das máquinas de dobragem Prima Power através de técnicas gráficas interativas
Flexibilidade
Master BendCam é uma ferramenta de gestão de produção concebida para obter o máximo impacto positivo em termos de flexibilidade e eficiência
Facilidade de utilização
Programação simplificada através de gráficos 3D interativos
Segurança
Configuração intuitiva e segura de ferramentas e sistema de controlo de colisões.
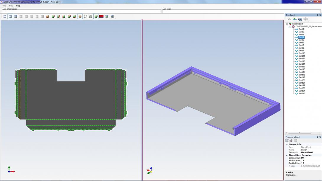
O sistema de programação Master BendCam é uma ferramenta de fácil utilização e integrada para a gestão de dobradores de painéis Prima Power através de técnicas gráficas interativas de uma forma eficiente. Foi concebido para obter um impacto positivo máximo na flexibilidade e eficiência do fabrico.
O sistema pode ser utilizado como um programa de desenho de peça única e de ferramentas, ou como um sistema de gestão de máquinas-ferramentas totalmente automatizado. Simula o processo de trabalho de uma forma real e gera programas com um maior nível de automatização.
Master BendCam é fornecido como parte da entrega da máquina padrão numa versão Basic, que permite a visualização da sequência de dobragem em 2D.
Estão disponíveis diferentes pacotes para os clientes, como se segue:
- Master BendCam 3D a bordo e offline
- Floating Master BendCam para 3 licenças
- Floating Master BendCam para 5 licenças.
O operador pode programar uma peça importando um modelo 3D nos formatos mais conhecidos e utilizados (por exemplo IGES, STEP, SAT, STL etc.) ou um dxf com possibilidade de corrigir antecipadamente possíveis problemas.
Programação simplificada através de ciclos de dobragem predefinidos
Possibilidade de introduzir sequências de dobragem elaboradas muito complexas, editando um número limitado de parâmetros.
Verificações de colisão entre peças e ferramentas
O software deteta automaticamente possíveis colisões entre peças e ferramentas, avisando o operador através de um alarme claro.
A verificação de colisão pode ser facilmente ativada ou desativada ao clicar num ícone dedicado.
Simulação 3D realista
A simulação 3D completa do processo de dobragem permite uma melhor otimização das operações e uma rápida correção de possíveis erros durante a programação offline, evitando assim o desperdício de tempo durante o trabalho.
Função Parametric
Master BendCam Parametric permite o alongamento das dimensões X e Y com a gestão automática dos furos internos e das colisões e ferramentas automáticas.
Configuração de ferramentas
O operador pode adicionar e remover ferramentas através da interface gráfica paradefinir e mudar a configuração da máquina.
Cálculo dos tempos de ciclo
Graças a um cálculo preciso do tempo de execução, é possível saber o tempo necessário para processar cada peça.








Tecnologias relacionadas
Indústrias relacionadas
Veja os outros produtos e escolha a melhor solução
NC Express
PROGRAMAÇÃO DA MÁQUINA
Aplicação CAD/CAM escalável que pode ser utilizada para processamento de peças únicas ou como software de processamento de lotes totalmente automático.
AutoPol BendSim
PROGRAMAÇÃO DA MÁQUINA
Ferramenta fácil de usar e eficaz para a programação offline de todos os travões da Prima Power série P.
Wizard
PROGRAMAÇÃO DA MÁQUINA
Libellula.WIZARD é a revolucionária aplicação CAM, Nesting, tecnologia e código de máquina em 4 passos para combinar uma facilidade de utilização e preparação rápida da máquina
Prima Power 3D CAM
PROGRAMAÇÃO DA MÁQUINA